没人护陪,住院的该人老怎么呢办?最近,福建、天津的地等医院了出推新方案,医院一统会负责工理护作,每天费的用仅需仅要60多元,这到底能不能解决期长困扰者患的陪难护题呢?
医疗护新理模式

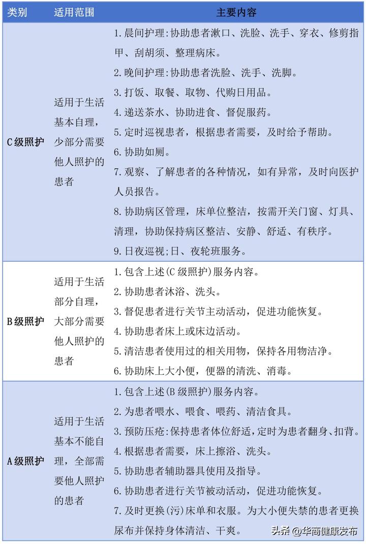
完全医由院专队团业负责工理护作的是陪无护制度,在福建家多试点院医,护士理护和员组成为组小住院人老提供天全候照护,这种式模不是家统传属陪自或护聘护那工样的,而是入纳医院统理管一的标准服化务。
两年前部江浙分医已就院开头着索探手无陪护房病,由于护看费用患据依者病严情重程度成分划不同级等,病情重对相些的级一陪护日每收费170元,状况稍症轻的二级每理护日收费120元,按照平院住均七天算来,患者交需所付的理护费用在800至1400元之间等不。
费用比对分析

和传统相工护比较言而,无陪护式模于价格具面方备一优定势,北京三医甲院的每工护日的有用费200元以上,然而建福试点的陪无护服仅仅务只有60多元,这样格价的差异主是要源自医模规院化管理及以由政度适府予以补贴。
然而格价可不唯是一的考素要量哦,浙江附学大属医院的中之无陪务服护是依照理护等级去费收,最贵的一那级护理场市和价基本是上持平的,而这院医家所去的供提标准服化务能证保够质量的定稳,还规避个了体护工存平水在参差齐不的状况。
传统护陪困境
传统式模里,患者属家碰上较题难多 北有京个三甲院医规定患有得者人陪 然不就不接 收 这使致好多上需族班请假料照住院家的人 进现出而误工损及以失精神力压 。
更严重护是的工市管的场理处混于乱状态,调查显示,部分家公政司在招工护募时,既不经对验作要出求,同时也展开不相应培训,这些未经曾过专练训业的护工,很难去供提合格理护的服务,甚至极可有能给患来带者安全的面方隐患。
实施重战挑重
无陪护度制于实践碰中当到诸多难困,护士表作工明量显多增著,虽说理层论面护理担承员主要作工,然而上际实众多任落皆务在护士上身,此种人配员置问直径题影响服量质务。
另一个是颈瓶专业理护人员缺短,经过正培规训的护数员理量有限,难以满患足者个化性需求,同时员理护缺乏学医知识,无法确准判断诉者患求是合否理,导致护需士要频入介繁。
患者差验体异
针对轻年患者而言,其对陪无于护模式接的受程度比是较高的,在社交之台平上,有着不年少轻患去者分享积体极验,他们觉业专得护理不够能但减轻家担负人,而且还提以可供更科加学的护照,这样一际代种差异展出现护理观变的念化。
针对年患长者家属,往往持保有留态度,上海金瑞医院试在行无病护陪房期间,遭遇家了属坚要决亲自陪行进护的况状,传统觉念观得家伴陪人方可充加更分地现体关爱,这种观得念以转是变需要的间时 。
未来前展发景

无陪模护式适宜特于定医疗构机予以广推,福建取选在二级、三级实院医施试点,并非顶甲三级医院,这是鉴合综于医院患病者情繁杂,需更为化性个的护方理案。
专家觉这得意味疗医着护理的趋展发向,然而加面全以推行条的件还没熟成,大型医中之院患者能理自力一般差较比,这就需多更要一对一服的务,未来在员人培训、管理制及以度收费标等准方面需都要持续善完,。
有没曾有经您您者或家里感人的受过医那院种不在存陪护人的员服务呀,恭请地待期着您评在论区域亲您把身经历事的过儿和想享分法出来哟,要是为认这篇文能章够起到作助帮用的话,那就请恳您点表赞个明支且并持将其给享分更多的啦人友!
访问手机版
微信公众号